Машина SINOBAKE для производства жесткого бисквита хлебобулочное оборудование линия по производству бисквитов неправильной

Поделиться:


Цена:
Стоимость в USD:Узнать цену

Количество:

Купить

Описание и отзывы


Характеристики



Product Description


SINOBAKE Brand Latest Hot Sale Irregular Shaped Biscuit Making Machine Production Line
Irregular shaped biscuit production line:


foodstuff baked potato chips production line Consist Of:
1.Horizontal dough mixer or vertical dough mixer
2.Tilting machine
3.Metal detector
4. Dough feeding conveyor
5.Three roll sheeter
6.Gauge rollers(usually 3 sets)
7.Dough relaxation conveyor
8.Rotary cutter
9.Separating machine
10.Scrap return conveyor
11.Oil sprayer
12.Enter oven machine
13.Oven driver
14.Hybrid oven(usually for gas heating source, we recommend direct gas fired and indirect gas fired oven combination)---pls let us know what heating source you have,gas,electric and diesel ovens can be provided by us.
15.Out oven machine
16.Oil sprayer
17.Cooling conveyor
18.Starwheel stacker
19.Packing table
Remark:To make delicious and tasty biscuit, we suggest the oven with four temperature zones.
Additional equipments: material processing machines(like mixing tank),screw conveyor,180 degree curve conveyor, 90 degree curve conveyor, etc.


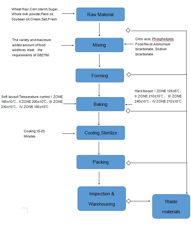
BISCUIT MAKING PROCESS:




Details Images












Related Products




Packing&Shipping


Full Automatic Industry Soft Hard Biscuit Making Production Line
Our machine packing by standard export wooden case.




After Sales Service


We will provide the technical guiding and support.
(1)If the buyer need,we will dispatch engineers to working place of buyer and guide the workers to install and operate the equipment.
(2) After Sales Service:We offer the professional enginners and technical personnel available to service machinery overseas after-sales service.For we strongly feels that importance of supporting our customers and the product solutions we provide.


Company Introduction


SINOBAKE (Guangdong Shunde Huaji Machinery Industrial Co.,Ltd) has been supplying equipments and process technology to biscuit industry since 1994. We have been exporting our production lines and machines all over the world for more than 60 countries. Thanks for the well professional staffs and engineers, with their experience and know-how, we can meet your requirements when supplying either single machines or complete production lines and the turn-key projects. Our company operates the production and assembly in strict compliance with ISO 9001 and CE standards to provide reliable and safety products for customers all over the world.

SINOBAKE welcomes you to be a partnership to find the best solution in producing your biscuit products. Join and profit from our international experience and the knowledge we gained over the past two decades. Customer specific innovations in our Technology Department are combined with the application of the latest technology in building flexible production lines and turn-key solutions. We believe that SINOBAKE Workgroup will inspire you to come to the profitable and practical solution for your challenges.
We sincerely hope to have a fruitful partnership with you.




Our Services & Strength
(1)We have more than 26 year's experence in manufacturing food processing machine.
(2)Professional technical team,Company own's reasearch and development team ,Top quality ,Reasonable price,Timely delivery and first-class service.


FAQ


1.Are you manufacturer?
Yes, we are professional biscuit and cookie machinery manufacturer. We have professional engineers and
manufacturing technologist to help you make a suitable solution.

2.Why SINOBAKE can do better than other factories?
Our company specialize in this industry for 26 years. Quality first is our tenet. We study Europe technology and improve our machinery. We provide the best service for all of clients. We do long-term cooperation with our clients.

3.How is the package?
We pack almost all machines with plywood,except oven.

4.How is the delivery time?
It depends on the line you purchased. Normally for whole 1000mm model soft and hard biscuit production line, the delivery time is within 120 working days. If you purchase single/stand-alone machine, we need to check if it's in stock first. Pls contact us to know the detailed time.

5.How is the installation and commissioning?
Supervision of Installation and commissioning work will be carried out by technical staff together with the technical staff from Huaji Industrial Co, Ltd ; the buyer will provide round-trip tickets, food and hotel for about 2 to 3 technical persons. The buyer will pay each technician 100USD per day as installation fee.



Contact us


Send inquiry, get best quotation:
Atom Lin
whatsApp/wechat/Tel:0086 137 9464 0490(24 hours online)
Email:atom@sinobake.net

Guangdong Shunde Huaji Machinery Industrial Co., Ltd
Kunzhou Industrial Zone, Beijiao, Shunde, Foshan City, Guangdong Province,China


0.0041 s.