Поделиться:

Model | Y-YN-10 | Y-TN-20 | Y-TN-30 | Y-TN-50 | Y-TN-100 | Y-TN-200 | Y-TN-300 | Y-TN-500 | Y-TN-1000 | ||||||||
Volume | 10 | 20 | 30 | 50 | 100 | 200 | 300 | 500 | 1000 | ||||||||
Material | Stainless steel 304 / 316 / high borosilicate | ||||||||||||||||
Stirring power | 200W | 370W | 370W | 550W | 1100W | 3000W | |||||||||||
Condensation system | Tube condenser + coil cooler | ||||||||||||||||
Concentration method | Single effect concentration / vacuum concentration tank / ball concentrator / scraper concentration | ||||||||||||||||
heating method | Electric heating | Electric / steam heating | Steam heating | ||||||||||||||
Vacuum | -0.03~0.09 | ||||||||||||||||
Steam consumption | 0 | 18KG/H | 35KG/H | 70KG/H | 120KG/H | 200KG/H | 250KG/H | ||||||||||
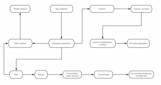
Expandable function | Organic solvent explosion-proof extraction, Soxhlet extraction, ultrasonic extraction, valve automation, automatic pin bubble function, online concentration detection function | ||||||||||||||||































